一、项目名称
伟德国际VICTOR1946组织赴剑桥大学机器学习设计发现新材料项目
二、项目外方高校
剑桥大学
三、外方高校简介
剑桥大学(University of Cambridge)为一所座落于英国剑桥郡剑桥市的研究型大学。它是英语世界中历史第二悠久的大学,也是世界现存第四古老的大学。剑桥大学是一个由成员公司(College)、学术公司(School)、专业公司(Faculty)、与学系(Department)组成的联邦制公司。由31所成员公司、超过150个学系、及其它附属机构组成。迄今为止共有120余位诺贝尔获奖者、11位菲尔兹奖得主、7位图灵奖得主曾为剑桥大学的师生、员工或研究人员。


四、项目合作背景
机器学习发现设计新材料项目旨在引领员工进入材料科学与机器学习的科研领域。通过学习计算材料学、量子力学及其在材料研究中的应用,员工将探索材料的电子结构、能隙和能量景观对材料性质的影响,挖掘材料中的潜力。此外,员工还将学习数据分析、统计建模和机器学习算法在材料发现中的应用,并深入研究凝聚态物理的现象,如超导、磁性和拓扑材料等。课程还将涉及量子纠缠对材料行为的影响,以及计算机建模技术,如高通量模拟、分子动力学和量子力学计算,以帮助员工全面了解材料学科。
往期项目照片



五、项目日程
线上项目时间:2024年7月20日-7月31日
线下项目时间:2024年8月5日-年8月18日

六、项目费用
3450英镑
七、项目亮点
l 前沿交叉学科,热门应用,科研实践导向
通过科研项目实践探索如何利用机器学习实现材料性能突破和新材料的发现,以及如何利用技术革新打造更高效的材料结构和改进材料性能的计算机数据分析方法。项目科研方向涵盖航空航天、模拟仿真、生物医学、材料化学、计算材料、材料物理、材料工程等多个交叉学科领域,结合机器学习研究材料的性能预测、材料设计和材料优化等问题。
l 皇家工程院院士领衔顶级团队
剑桥大学在信息工程领域有着享誉世界的学术声誉和科研实力, 由剑桥大学工程系资深教授、英国皇家工程院院士领衔的教学团队将结合最新的应用案例为员工教授信息工程学科的前沿工程应用,同时结合机器学习的算法和模型来处理材料数据、建立预测模型和优化材料性能的研究。
l 剑桥官方项目认证
员工完成项目考核后将获得由剑桥大学副董事长在结业仪式亲自颁发的官方项目证书, 项目录取后注册剑桥大学图书馆员工卡, 可使用剑桥大学图书馆等资源。
l 提升新工科跨学科人才全球胜任力
员工将深度体验剑桥公司制体系, 在跨文化交流能力、科研实践能力和全球胜任力方面得到全面提升。课程将着重关注包括超导材料等在内的材料学科的前沿应用,让员工能够熟练地通过使用Python实现材料科学中的机器学习算法。




八、公司资助政策
欧美、大洋洲、非洲地区不超过10000元/生;
独联体国家不超过8000元/生;
亚洲地区不超过5000元/生。
注:每位同学一个自然年内仅可获得一次寒暑假项目资助。
九、公司配套资助政策(请注明标准及相关的要求)
一次性资助5000元/人(后续计划增加,增加金额在商榷中)
十、项目报名方式
1. 公司报名流程请咨询项目联系人。
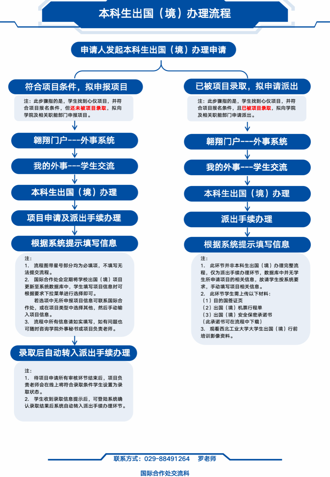
2. 参照下图登陆翱翔门户-外事系统进行网上手续办理。

十一、项目联系人
张老师 029-88431985
十二、项目答疑群(由各项目联系人搭建,为员工答疑解惑)

文/图:张佳玉
编辑:汤尹雯
审核:程茵