一、项目名称
2024年伟德国际VICTOR1946组织赴澳门城市大学访学实践项目


二、项目外方高校
澳门城市大学(City University of Macau)
三、外方高校简介
澳门城市大学(City University of Macau),简称澳城大(CityU Macau),前身为成立于1981年的东亚大学,于2011年更名,现有员工逾10,000名,是澳门五所开展“本、硕、博”全层次办学的综合性大学之一,于2020年进入中国两岸四地大学排名前百强。城大的旅游休闲管理学科位居软科“2023世界一流学科排名”全球前20%,位列51-75名。
大学位于“粤港澳大湾区”核心城市之一的澳门特别行政区,是澳门特区政府批准设立的非盈利性综合性大学,为粤港澳高校联盟、世界翻译教育联盟、世界旅游组织、国际设计艺术院校联盟、国际葡语大学联合会、亚洲规划院校联合会成员高校。
大学超过80%的教学人员在世界知名大学获得博士学位,与联合国世界旅游组织(UNWTO)、联合国教科文组织(UNESCO)等十余所国际专业机构建立了合作机制;与数十所海内外知名高等院校签署了合作协议,为员工拓展国际学习平台,提升员工国际视野。


四、项目日程
此次访学项目拟于2024年8月04日至8月10日进行,以下日程安排基于往期课程,仅供参考。实际日程可能有调整,以最终课程安排为准。
日程 | 日期 | 时间 | 课程安排 |
星期天 | 8月4日 | 全天 | 集合日,抵达澳门 |
星期一 | 8月5日 | 9:30-12:30 | 主题一: 澳门旅游教育发展 主讲: 李玺教授管理公司执行副经理 |
14:30-17:30 | 历史文化参访:澳门博物馆+大三巴牌坊 |
星期二 | 8月6日 | 9:30-12:30 | 主题二: 社交媒体和跨文化沟通 主讲: 王心博士管理公司课程主任 |
14:30-16:00 | 高校参访:澳门大学 |
星期三 | 8月7日 | 9:30-12:30 | 主题三: 国际旅游管理 主讲: 高玉婷博士 |
14:30-17:30 | 主题四:澳门非物质文化遗产研究 主讲:刘璐 讲师 |
星期四 | 8月8日 | 9:30-12:30 | 主题五:创新产品和创意思维入门 主讲:罗燕文讲师 |
14:30-17:30 | 主题六:元宇宙和元宇宙金融 主讲:唐士奇教授 |
星期五 | 8月9日 | 9:30-12:30 | 结业专案报告: 小组结业专案口头演示 评委点评及评分 颁发结业专案最佳组别−颁发结业证书 |
14:30-17:30 | 澳门名企交流会:澳门申学及就业发展 |
星期六 | 8月10日 | 全天 | 行程结束,自行返程 |
五、项目费用
项目费用为7780元(成功申请项目的同学返校后可获得项目方提供的1000元/人项目奖学金)
费用包含:项目费、澳门部分交通、境外险、酒店住宿等;
费用不含:往返机票、通行证费、项目期间餐费以及其它个人花费等。
六、项目亮点
此次项目将带领学子们去到澳门地区,学子们将全身心浸泡在澳门地区知名高校:澳门城市大学的学术氛围中;有机会在校内学习区块链的运营与发展、一带一路与粤港澳大湾区发展带来的机遇、金融科技创新、市场营销、酒店旅游管理等课程,与名校教授及企业高管近距离交流。期间更有机会走访当地知名企业,例如中国银行澳门分行、金沙中国有限公司,与企业高管或HR进行面对面交流,了解名企用人标准,置身于国际文化融汇之都感受不一样的学习模式!
项目包括:校内课程培训,参访重点实验室,让学员在交流中融学习与实践为一体。与此同时,项目期间也会带领学员们领略澳门风土人情,参访澳门城区历史文化遗产,让学员感受澳门文化氛围。在7天的课程与实践结合中,体会澳门学府和城市的魅力。
七、集团资助政策
欧美、大洋洲、非洲地区不超过10000元/生;
独联体国家不超过8000元/生;
亚洲地区不超过5000元/生。
注:每位同学一个自然年内仅可获得一次寒暑假项目资助。
八、公司配套资助政策
详情请入群咨询项目负责老师。
九、项目报名方式
1. 公司报名流程请咨询项目联系人。
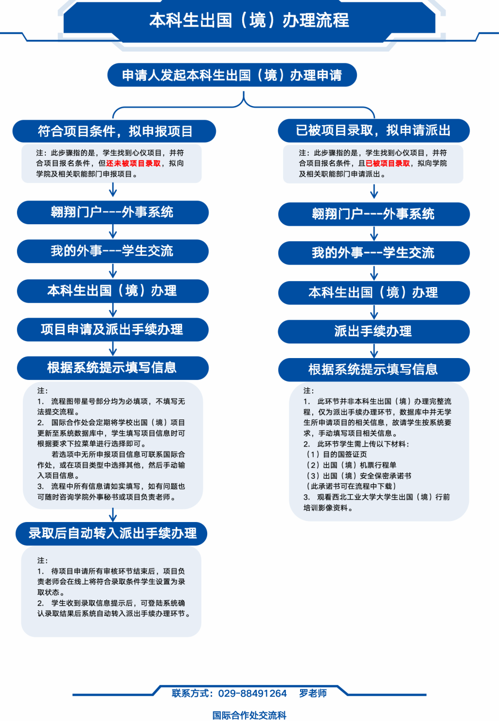
2. 参照下图登陆翱翔门户-外事系统进行网上手续办理。

十、项目联系人
毕老师 15764237382
十一、项目答疑群

图/文 毕加龙
审核/程茵